
登录新浪财经APP 搜索【信披】查看更多考评等级
热点栏目
自选股
数据中心
行情中心
资金流向
模拟交易
客户端
炒股就看金麒麟分析师研报,权威,专业,及时,全面,助您挖掘潜力主题机会!
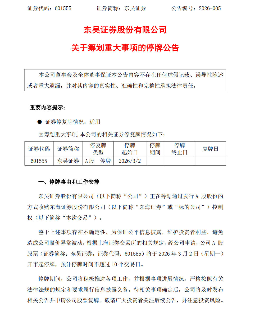
3月2日,券商行业整合浪潮再添新案例。东吴证券股份有限公司(股票代码:601555)今日早间发布公告,宣布正在筹划一项重大资产重组事项,计划通过发行A股股份的方式收购东海证券股份有限公司的控制权。东吴证券A股股票将于今日开市起停牌,预计停牌时间不超过10个交易日。
东吴证券公告
根据公告内容,东吴证券本次交易的初步意向交易对方为东海证券的控股股东常州投资集团有限公司。常州投资集团持有东海证券26.68%的股权,为后者第一大股东。目前,东吴证券已与常投集团签署了《发行股份购买资产意向协议》,明确了收购意向及主要条款。
东吴证券表示,本次交易尚处于筹划阶段,具体方案包括最终交易对方、标的资产范围、交易金额等尚未最终确定,需履行相关决策审批程序并签署正式协议,相关事项仍存在不确定性。公司表示将在停牌期间积极推进各项工作,并严格按照规定履行信息披露义务。
作为此次收购方,东吴证券总部位于江苏苏州,是江苏省内核心券商之一,成立以来深耕区域市场,逐步构建起覆盖证券经纪、证券承销与保荐、证券自营、资产管理等全业务链条,投资交易和财富管理是其核心收入来源。东吴证券在江苏区域拥有深厚的客户基础和渠道优势,经纪业务、投行业务在区域内表现突出,同时积极布局创投、期货等相关领域,所属行业板块涵盖金融业、资本市场服务、沪股通、融资融券、创投等多个领域,具备较强的综合竞争力。
根据1月31日东吴证券发布的2025年年度业绩公告,公司预计全年实现归属于母公司所有者的净利润为34.31亿元到36.68亿元,与上年同期相比将增加45%到55%;扣除非经常性损益后的净利润预计为34.27亿元至36.63亿元,同比增幅同样为45%至55%,业绩表现稳健。
而被收购标的东海证券,则是一家有着三十余年历史的老牌券商,前身为1993年成立的常州证券公司,2015年在新三板挂牌。近年来,东海证券的业绩经历了较大波动。根据其披露的2025年半年度报告,上半年公司实现营业收入8.15亿元,同比增长38.07%;实现归属于挂牌公司股东的净利润1.06亿元,同比大幅增长231.01%;扣非后净利润为1.57亿元,同比增长高达532.50%。业绩增长主要得益于经纪业务净收入同比增长48.5%至3.25亿元,以及自营业务收入同比增长160.71%至2.94亿元。
然而,亮眼数据的背后也隐藏着隐忧。一方面,公司的投行业务持续萎缩,2025年上半年净收入仅为0.55亿元,同比大幅减少56.58%。
另一方面,东海证券还面临历史遗留问题的困扰。2025年,公司因十多年前在金洲慈航重大资产重组项目中未勤勉尽责,收到证监会高达6000万元的罚单,这笔罚款直接计入了上半年的营业外支出,对当期利润造成了显著影响。
值得注意的是,东吴证券与东海证券同属江苏省内券商,双方地域相近、业务互补性较强,若此次收购顺利完成,将实现区域资源的深度整合,进一步强化双方在江苏区域的市场地位。当前东吴证券市值约461.59亿元,市净率1.09倍,处于历史相对低位。此时推进并购,也有利于降低整合成本。
刚刚过去的2025年,被业内称为“券业并购大年”。在中央金融工作会议提出“培育一流投资银行和投资机构”以及新“国九条”明确支持头部机构通过并购重组提升核心竞争力的政策指引下,一系列重磅案例接连落地。
从国泰君安与海通证券完成合并,更名为“国泰海通证券”,到中金公司宣布换股吸收合并东兴证券与信达证券;以及国联证券成功整合民生证券,更名为“国联民生”。
这一系列整合让行业集中度显著提升,Wind数据显示,截至2025年中报,前十大券商总资产占全行业比例已持续提升至57.27%。在此背景下,行业资源整合已成为头部券商提升综合实力、巩固优势、补齐短板的关键路径。
海量资讯、精准解读,尽在新浪财经APP
责任编辑:石秀珍 SF183
股票如何加杠杆提示:文章来自网络,不代表本站观点。